Blew Box

The "Blew Box" is a cheezy mic preamp that I built a few years back that includes a noise gate and a compressor. As I'm not much of an analog engineer, the design is largely based circuits from other gear and circuit books (Craig Anderton's Electronic Projects for Musicians, etc..) but I've found it useful. One of the interesting things about the preamp is the enclosure I used for it: the chassis for the old Lexicon 224 reverbs. I used an external "ELPak" power supply which provides +5V and +- 12v to simplify things. If you have any questions about the "Blew Box", send me some email. (Note the totally functionless graphics on the top. I'm not even sure why they're there. Makes it look like something important is going on I guess. )

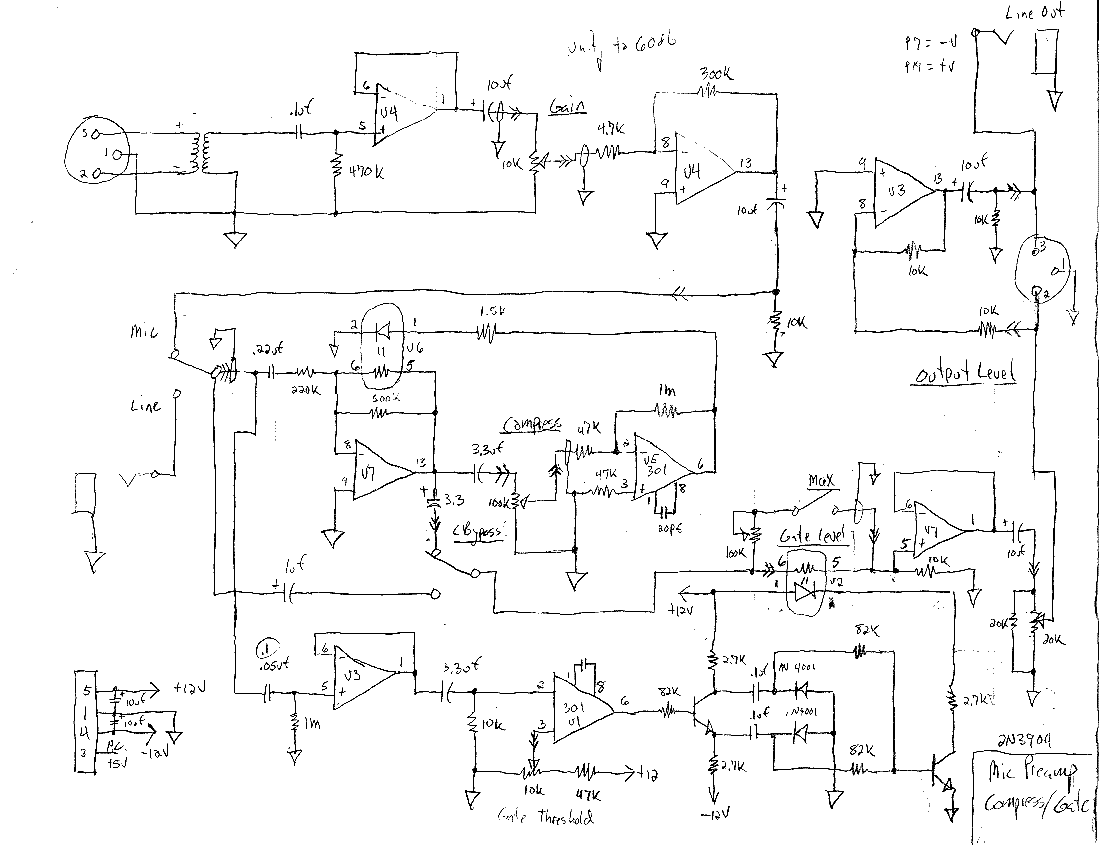
Schematic
Response Plots:
    Frequency Response with and without compression
    Distortion vs Frequence with and without compression

Blew Box Top

Blew Box Rear Panel